资讯
服务
服务商
搜索
热搜
信访工作
保障生产
网络诈骗
1
工信部等五部门联合印发《工业绿色微电网建设与应用指南(2026—2030年)》
2
金融如何为经济稳定增长提供有力支撑——聚焦中国人民银行2026年任务清单
3
三大变化!新版《绿色工厂评价通则》国家标准发布
4
加快提升产业科技创新能力,有哪些着力点?
昌吉州违约拖欠中小企业款项投诉电话:0994-2232797
网站导航
数字化转型
平台资讯
通知公告
最新资讯
政策文件
创业
法律
产品推介
融资服务
金融资讯
金融机构
人力资源
职场资讯
找工作
招人才
专家库
一键反馈
项目合作
资金申报
技术创新
清欠投诉电话:0994-2232797
登录/注册
专栏首页
通知公告
最新资讯
政策文件
创业
法律
通知公告
最新资讯
政策文件
创业
法律
返回平台首页
首页
>>
平台资讯
>>
政策文件
>>
政策解读
>>正文
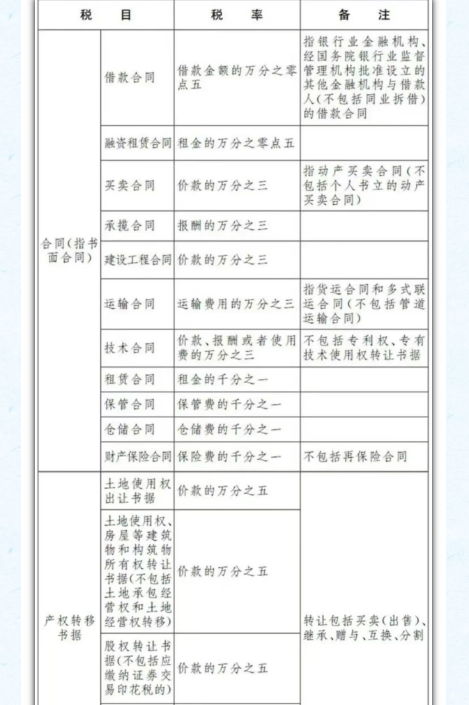
哪些合同需要缴纳印花税?
新疆税务
2026-01-28 16:10
【责任编辑 :郭恒汐】
分享
印花税
阅读
8次
参与
0次
评论
0
登录
并发表你的想法
请遵守《用户条款及隐私协议》
评论0